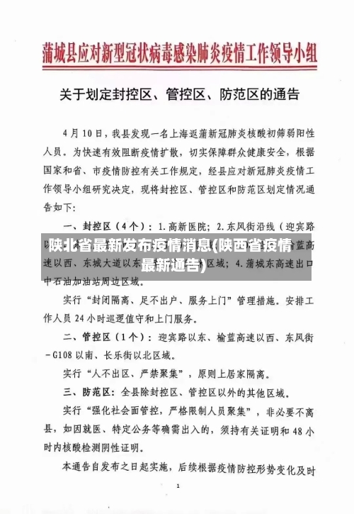
陕北省最新发布疫情消息(陕西省疫情最新通告)

“20条”出台后,多地取消区域全员核酸检测

〖壹〗、纠正过度检测:明确禁止“一天两检”“一天三检”等不科学做法,要求制定具体实施办法以规范检测流程。多地取消区域全员核酸检测的依据 科学精准防控导向:“20条”强调避免“层层加码”,取消常态化区域全员检测是落实政策的核心体现。例如,未发生疫情的地区若盲目扩大检测范围,既浪费资源,也可能引发次生风险。

陕北省最新发布疫情消息(陕西省疫情最新通告)-第1张图片

〖贰〗、江西省广昌县:12日,江西省广昌县疫情防控应急指挥部办公室发布消息称,鉴于11月8日 - 10日三天区域核酸检测结果均为阴性,根据上级最新相关文件精神,经专家组综合研判,决定取消11月13日 - 14日的区域核酸检测工作。

陕北省最新发布疫情消息(陕西省疫情最新通告)-第2张图片

〖叁〗、多地取消全员核酸检测是落实“二十条”措施、提升防控精准性的体现,旨在集中资源应对关键风险,避免过度消耗人力物力,同时通过科学手段平衡疫情防控与社会经济生活。

〖肆〗、0条出台后,多地取消区域全员核酸检测!在现阶段疫情防控状态之下,国务院联防联控机制日前发布关于疫情防控工作的通知,在通知中对于优化防控工作提出20条措施。其中包括不得扩大核酸检测范围、一般不按行政区域开展全员核酸检测、制定核酸检测具体实施方法等内容。

刚刚!西安疫情10月25日最新消息,多地交通停运、购物中心停业

截至10月25日,西安疫情最新情况如下:新增确诊11例、无症状感染者41例,中高风险区调整,部分客运站停运、购物中心停业,多地景区闭园,一家医院复诊。疫情数据与教学安排新增病例:10月24日0时-24时,西安新增本土确诊病例11例、无症状感染者41例,患者足迹分布较广,疫情形势复杂。

0月24日西安最新消息:SKP暂时停业,部分小区恢复常态化管理,具体信息如下:疫情数据与全员核酸情况10月24日消息显示,陕西昨日新增22例本土确诊病例和59例无症状感染者,其中西安新增14例确诊病例和38例无症状感染者,数据在全省内居首。西安本轮疫情持续时间较长,从国庆前零星病例持续至今已近1个月。

0月25日四川疫情传来5个新消息,具体内容如下:第一个新消息:四川眉山实现双零目标眉山疫情曙光已现,拐点到来。这一抗疫成绩是大家日夜兼程付出、一线防疫人员冒着染疫风险取得的,来之不易。

022年10月25日西安金地广场商场不能堂食。2022年10月27日晚,陕西西安市疫情防控指挥部办公室发布西安市规范有序恢复堂食的通告。

小时采样报告,48小时核酸阴性证明。通过查询西安市疫情防控消息显示,10月25日西安回蒲城核酸要求是,省内跨市出行时需要查验7两小时核酸阴性证明或者全域核酸时当天的24小时采样报告。跨省出行时需要查验48小时核酸阴性证明。

疫情形势严峻,封城措施严格自12月18日到20日,西安新增本土确诊每天翻倍,从10例增至42例,21日报告52例,22日报告63例,截至12月25日0 - 24时,西安本轮疫情已确诊485例,从0到485仅用17天。此轮疫情在西安形成大范围社区传播,西安按下暂停键,全市小区封闭管理,航班全部停运。

陕西省西安市新增确诊30例,其中隔离管控发现26例、管控区筛查发现4例...

月8日0 - 24时,陕西省西安市新增报告本土确诊病例30例,均在西安市,其中隔离管控发现26例、管控区筛查发现4例。 具体情况如下:新增本土确诊病例情况:1月8日0 - 24时,新增报告本土确诊病例30例,且这些病例都集中在西安市。从发现方式来看,隔离管控发现26例,管控区筛查发现4例。

月4日0 - 24时,西安新增本土确诊病例35例,自12月9日以来,西安累计报告本土确诊病例1793例。以下是详细情况:新增病例发现方式隔离管控发现30例。封控区筛查发现1例。管控区筛查发现4例。新增病例治愈情况:1月4日治愈出院20例。

月6日0 - 24时,新增报告本土确诊病例57例(均在西安市),其中隔离管控发现45例、封控区筛查发现7例、重点人群筛查发现5例;治愈出院39例。 自2021年12月9日以来,全省累计报告本土确诊病例1940例(西安市1913例、咸阳市13例、延安市13例、渭南市1例),其中出院116例、在院1824例。

本土确诊病例情况:27-30:西安市报告,均为无症状感染者转确诊。

点击查看:陕西疫情最新消息 更新时间:2022年12月13日 12月12日0-24时,西安新增本土确诊病例2例,新增本土无症状感染者27例。

最新陕西省对返陕人员规定

法律分析:确需返陕人员乘机返回需提供48小时内核酸检测阴性证明。另外,不管是通过飞机、高铁还是班车出行,外省返西安人员均需提供48小时内核酸检测阴性证明,机场、火车站、高铁站、社区(村)、宾馆酒店、旅游景点、接待单位等将进行查验。

对中高风险地区所在省的其他来陕返陕人员,实施定向分流,落实1次核酸检测和健康监测14天等措施。另外,陕西省疾控中心7月28日发布,因大连、成都、常德等地连日来报告的多例确诊病例和无症状感染者均在湖南省张家界等地有时间和空间上的轨迹交集。

来陕返陕人员主动报备:如有亲朋同事从外省中高风险及有本土病例地区来(返)陕,请提前告知防疫规定,倡导非必要不返回。确需返回,务必提前向目的地社区(村)或接待单位主动报备来陕时间和方式,及时开展核酸检测。来陕途中加强个人防护。

出行交通:民航、铁路:进、出站需佩戴口罩、测体温,查验健康码、通信大数据行程卡,来陕需查验48小时内的核酸检测阴性证明。公路:西安市近来在24个冷链运输查控点启动了疫情防控观察服务工作。『1』必须查验核查对象通讯大数据行程卡,验证健康码(国家健康码、陕西省健康码和西安市健康码均可)。

所有返陕和来陕外省人员需提供48小时核酸检测阴性报告;文旅场所工作人员需定期核酸检测,加强健康管理。政策目的与背景 目的:在疫情防控常态化背景下,平衡旅游行业复工复产与风险防控,促进经济恢复。

西安来杭州临安疫情防控最新消息(持续更新)

〖壹〗、截至2021年12月22日14:56,西安来杭州临安的疫情防控政策如下:中高风险地区人员管控 中风险地区:12月5日以来有西安相关中风险地区旅居史的人员,暂缓来临返临;若仍需来临返临,需配合落实集中隔离管控措施。

〖贰〗、月26日杭州临安疫情防控办最新提醒内容如下:主动报告:近期有国内中高风险地区旅居人员,与阳性病例行程轨迹有交集人员,需第一时间主动向村(社区)、单位或入住宾馆报告,并积极配合落实相关健康管理措施,若瞒报、迟报、谎报将依法追究相关责任。

〖叁〗、阳性人员行程轨迹:2例外地新冠病毒阳性人员分别于2021年12月24日23时50分、2022年1月1日23时23分两次驾车驶入临安区境内,在横路加油站车内休息过夜。

陕西西安疫情最新消息:新增1例本土确诊病例

月10日0 - 24时西安市新增13例确诊病例的公共场所活动轨迹如下:无公共场所活动轨迹的病例确诊病例7 - 12,均为隔离人员,无公共场所活动轨迹。确诊病例11,为尚侨湾小区(长安区郭杜街道郭杜东街9号)相关人员,1月5日被隔离,无公共场所活动轨迹。

0月1日0-24时,西安市新增1例本土确诊病例,4例本土无症状感染者,其中4例为省外来陕返陕人员,无社会面活动轨迹,1例为已诊断病例的密切接触者,在集中隔离中发现。

月4日0 - 24时,西安新增本土确诊病例35例,自12月9日以来,西安累计报告本土确诊病例1793例。以下是详细情况:新增病例发现方式隔离管控发现30例。封控区筛查发现1例。管控区筛查发现4例。新增病例治愈情况:1月4日治愈出院20例。

宝鸡:2例 安康:1例 出院情况:累计出院192例,在院治疗200例,隔离医学观察5例。其他疫情动态境外输入病例:3月27日0-24时,无新增境外输入确诊病例、疑似病例或无症状感染者。出院情况:当日出院24例本土确诊病例,进一步缓解了医疗资源压力。

根据官方的报道,西安的这一例本土病例是西安第八医院封闭隔离病区的检测师,主要的工作内容是为隔离病区的人员进行核酸检测等工作。根据官方的回应,该名病例是在封闭隔离的病区意外感染的新冠病毒。他在进入隔离区工作之后,一直处于封闭隔离的状态,并没有与外界有接触。

陕西新增本土确诊病例一例,所以很多人都比较关心现在这名确诊患者的情况怎么样。现在这名患者已经到医院接受详细的治疗了,而且这也是一例本土无症状感染者。而且情况也是比较好的,因为他已经在积极的配合医院的工作人员进行治疗了。

相关推荐

  • 近来【武功县解除疫情武功县疫情最新通知】

    近来【武功县解除疫情武功县疫情最新通知】

    去武功山金顶会对行程码有影像吗〖壹〗、所以去武功山金顶对行程码还是有影响的,需要等待筛查结果,再行前往。〖贰〗、信号弱或无服务的现象与自然环境密切相关。武功山反穿路线多经过山脊、峡谷等地形,这些区域容易形成信号盲区。此外,山区气候多变,雨雾天气可能进一步削弱信号强度,导致通信中断。徒步者需提前做好心理准备,避免在关键时刻因信号问题影响行程安全。沿途基础设施...

  • 方城县疫情期间(方城疫情防控工作的通知)

    方城县疫情期间(方城疫情防控工作的通知)

    方城县券桥镇:“四个强化”坚决守牢疫情防控底线〖壹〗、方城县券桥镇通过坚持在一线识别考察干部,形成了考核、培养、管理的完整链条,努力造就忠诚、干净、担当的好干部,引导干部在实干、实绩上竞争。具体做法如下:突出一线考核,让干部干事创业想作为坚持政治标准:突出对干部理想信念、政治品格和道德修养的考察,细化标准,把对政治素质的考察由虚变实。2022年3月18日...

  • 凉山疫情哪些县有(凉山彝族自治州疫情报告)

    凉山疫情哪些县有(凉山彝族自治州疫情报告)

    11月13日凉山州甘洛县新增省内感染者9例(附详情)022年11月13日0-24时,凉山州甘洛县新增省内感染者9例,其中确诊病例1例,无症状感染者8例,均已转运至定点医疗机构隔离治疗。病例1:居住于甘洛县新市坝镇城北社区,系隔离管控中发现。11月13日核酸检测结果阳性,经专家组会诊,确诊为轻型病例。病例2:居住于甘洛县新市坝镇城北社区,系隔离管控中发现。截...

  • 近来【南京疫情关联5省8市南京疫情已关联6省13市】

    近来【南京疫情关联5省8市南京疫情已关联6省13市】

    南京疫情已关联5省8地97人,此次疫情有多严重?〖壹〗、而感染的人数已经达到了97人,可以说这次的疫情非常的严重,而且近来为止疫情也没有得到完全的控制。〖贰〗、从近来最新的数据了解到,南京这轮疫情已经波及到五省八市,并且有两名轻症患者变成重症,几个地区被划为高风险地区,为避免疫情进一步扩大,排查工作已经立即开展,很多居民的健康码也已经变黄,部分人员需要提供...

  • 最近【宝清县之前疫情,宝清县之前疫情最新消息】

    最近【宝清县之前疫情,宝清县之前疫情最新消息】

    宝清梨树山庄现在开了吗没开。通过查询相关资料显示,宝清梨树山庄位于黑龙江省双鸭山宝清县,截止到2022年8月10日当前疫情情况为低风险地区,铁岭龙泉山庄处于封控状态,并未开。宝清县梨树山庄休闲度假有限责任公司成立于2014年11月05日,注册地位于宝清县梨树林场,法定代表人为宋言中。经营范围包括许可项目:住宿服务、餐饮服务、家禽饲养、水产养殖、休闲观光活动...

  • 最近【广东省疫情高危实时地图,广东新冠疫情中高危险地区】

    最近【广东省疫情高危实时地图,广东新冠疫情中高危险地区】

    高德导航怎么避开疫情区利用“路线偏好”设置间接规避进入导航设置打开高德地图APP,点击左上角头像进入个人中心,选取右上角齿轮图标进入设置页面,点击导航设置。选取路线偏好在导航设置中,根据出行方式(如驾车、公交)选取“躲避拥堵”或“高速优先”,系统会优先规划绕开拥堵或非高速路段(部分疫情区可能因管控导致拥堵,此设置可间接规避)。在高德地图中,可通过开启疫情管...

  • 近来【白河县疫情政策白河疫情指挥部电话】

    近来【白河县疫情政策白河疫情指挥部电话】

    深圳到安康需要集中隔离吗〖壹〗、深圳到安康是否需要集中隔离,需根据深圳的风险等级和具体区域判断,若来自中高风险地区或特定区域则需集中隔离,低风险地区则落实健康监测措施。〖贰〗、近来罗湖区是中等风险区,去的话健康码会变黄。所以没必要不去罗湖区,这才是正确的选取。〖叁〗、在入境城市集中隔离21天的:返平后继续落实7天居家健康监测(期满前开展1次核酸检测)。报备...

  • 最近【吉林省疫情最新数据消,吉林省疫情通报最新】

    最近【吉林省疫情最新数据消,吉林省疫情通报最新】

    【从严抓好疫情防控工作】吉林省首次同时实现两个零新增月12日0时至24时,吉林省首次同时实现本土确诊病例和无症状感染者两个零新增,这是自2月28日以来首次出现这一情况。具体信息如下:当日疫情数据:5月12日0时至24时,吉林省无新增本土确诊病例和无症状感染者,同时有36例确诊病例出院,67例无症状感染者解除隔离。吉林省吉林市疫情持续好转,处于下降趋势,长...

  • 最近【广饶县疫情政策,广饶县疫情政策查询】

    最近【广饶县疫情政策,广饶县疫情政策查询】

    2022年11月几号解封东营市广饶022年11月6号解封东营市广饶。通过查询广东省政府发布的公开信息,2022年11月6日,东营市委统筹疫情防控和经济运行工作领导小组(指挥部)办公室发布消息,根据国务院联防联控机制有关规定,经专家组综合评估,东营市委统筹疫情防控和经济运行工作领导小组(指挥部)研究决定:即日起解除广饶县中风险区,广饶县全域实施常态化疫情防控...

  • 江西省农业农村厅疫情(江西省农业农村局)

    江西省农业农村厅疫情(江西省农业农村局)

    全国松材线虫病疫区县025年国家林业和草原局公告撤销的松材线虫病疫区包括辽宁、江苏、浙江、安徽、江西、河南、湖北、湖南、广西、重庆、四川、贵州、甘肃13个省(自治区、直辖市)的58个县级行政区及功能区。具体名单如下:辽宁省:大连市沙河口区。根据国家林业和草原局2025年3月3日发布的公告,松材线虫病疫区已覆盖全国16个省级行政区的数百个县区。松材线虫病疫区...

返回顶部