安徽凤台县属于高风险地区吗
安徽凤台县不是高风险地区。通过查询相关公开信息显示,截止12月10日,现在全国的疫情都是属于低风险了。

淮南市,总面积2121平方公里,下辖田家庵区、大通区、谢家集区、八公山区、潘集区五区和凤台县以及毛集综合实验区,全市总人口210万人。 滁州市,总面积13987平方公里,下辖琅琊区、南谯区、天长市、明光市、凤阳县、全椒县、来安县、定远县,全市总人口431万人。
南充回淮南凤台县需要隔离。据调查相关公开信息显示,截止11月4日,南充数于部分中高风险地区,根据淮南防疫政策,前往淮南需要提前报备,准备好48小时核酸阴性证明,到地之后三天三检,7天居家医学观察。
淮南市凤台疫情情况(辟谣)淮南市凤台县疫情最新消息
凤台县新冠肺炎疫情防控应急综合指挥部办公室2021年7月30日发布公告:近日,网传凤台县某社区确诊一例新型冠状病毒感染的肺炎,系不实消息。
没有。通过查询淮南疫情管控情况,截至2022年9月9日,凤台县是属于常态化防控区域,并没有出现疫情。凤台县,隶属于安徽省淮南市,到达该地区需要48小时核酸检测报告,出示绿色健康码、行程码并佩戴好口罩。
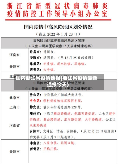
安徽凤台县杨村镇4月份疫情防控2022年4月5日封的。通过查询相关资料信息,2022年4月5日,安徽凤台县杨村镇的防疫防控状态为中高风险,因此对其进行疫情防控管制。
022年淮南疫情于3月29日开始的。据查询相关信息,2022年3月29日0-11时,淮南市报告新增新冠肺炎确诊病例2例(凤台县1例,高新区1例),新增无症状感染者1例(凤台县)。

安徽凤台县杨村镇4月份疫情防控啥时解封的
安徽凤台县杨村镇4月份疫情防控2022年4月5日封的。通过查询相关资料信息,2022年4月5日,安徽凤台县杨村镇的防疫防控状态为中高风险,因此对其进行疫情防控管制。
安徽省淮南市凤台县杨村镇下辖村委会包括杨村村委会、刘庄村委会、后海村委会、店集村委会、中塘村委会、彭庄村委会、周圩村委会、港南村委会、邱庙村委会、邵集村委会、曾圩村委会、李圩村委会、韩湖村委会、前圩村委会、淝丰村委会。
10月8日淮南凤台县开展县域全员核酸检测的通告
〖壹〗、关于开展县域全员核酸检测工作的通告根据国庆期间常态化疫情防控工作需要,按照县新冠肺炎疫情防控应急指挥部统一部署,决定于2022年10月8日开展一轮县域范围内全员核酸检测工作。现将有关事项通告如下:采样时间2022年10月8日,上午7:00—12:00。
〖贰〗、对管控区内所有人员开展体温和症状监测,实施每天零报告制度。发现有发热、干咳、乏力等症状的,及时转运至定点医院。管控区内发现核酸检测阳性者立即转为封控区。防范区确定县域内其他范围为防范区。管控措施:实行“强化社会面管控、严格限制人员聚集”管控措施。
〖叁〗、【更新时间:2022年4月6日】2022淮南凤台行程轨迹如下:确诊病例胡某某,3月26日7时30分至8时30分,在经济开发区拐集小吃街购物。胡某某、孔某某,3月28日23时30分至3月29日1时30分,在凤台县高速路口接货。胡某某,3月26日至29日在凤凰镇城北蔬菜批发市场姚记果蔬售卖果蔬。
〖肆〗、调整淮南三地为中风险地区:凤台县李冲回族乡民族村、凤台县李冲回族乡李冲村、凤台县刘集镇淝北村封控区确定凤台县李冲回族乡、凤台县刘集镇淝北村、凤台县城关镇临水雅苑7栋、凤台县城关镇谢郢居委会陈五队、寿县八公山乡郝圩村、山南新区南山院31号楼为封控区。









